UX/UI Thesis Project

In The Loop

Section 1

Design Research

- Why? - Literature Review - Subject Matter Expert Interviews - User Survey - Insight Synthesis

Section 2

UX Research

- Concept Generation - Affinity Diagramming - Sketch Pages - Competitive Analysis - Site Mapping

- User Personas - Ideal User Flows - Paper Prototyping - Digital Prototyping - A/B Testing

Section 3

Final Design

- Recorded Click-Throughs - User Personas —> Ideal User Flows - Static Screens - Responsive Design - Service Features

 

UX/UI, Research, & Industrial

Additional Projects

UX/UI Design

KHSAA Scoreboard App Redesign

Adjustable Wheelchair Leg Rests

Product Design

RotaPlanter

Product Design

Pod-Based Air Travel System

Product, System, & Service Design

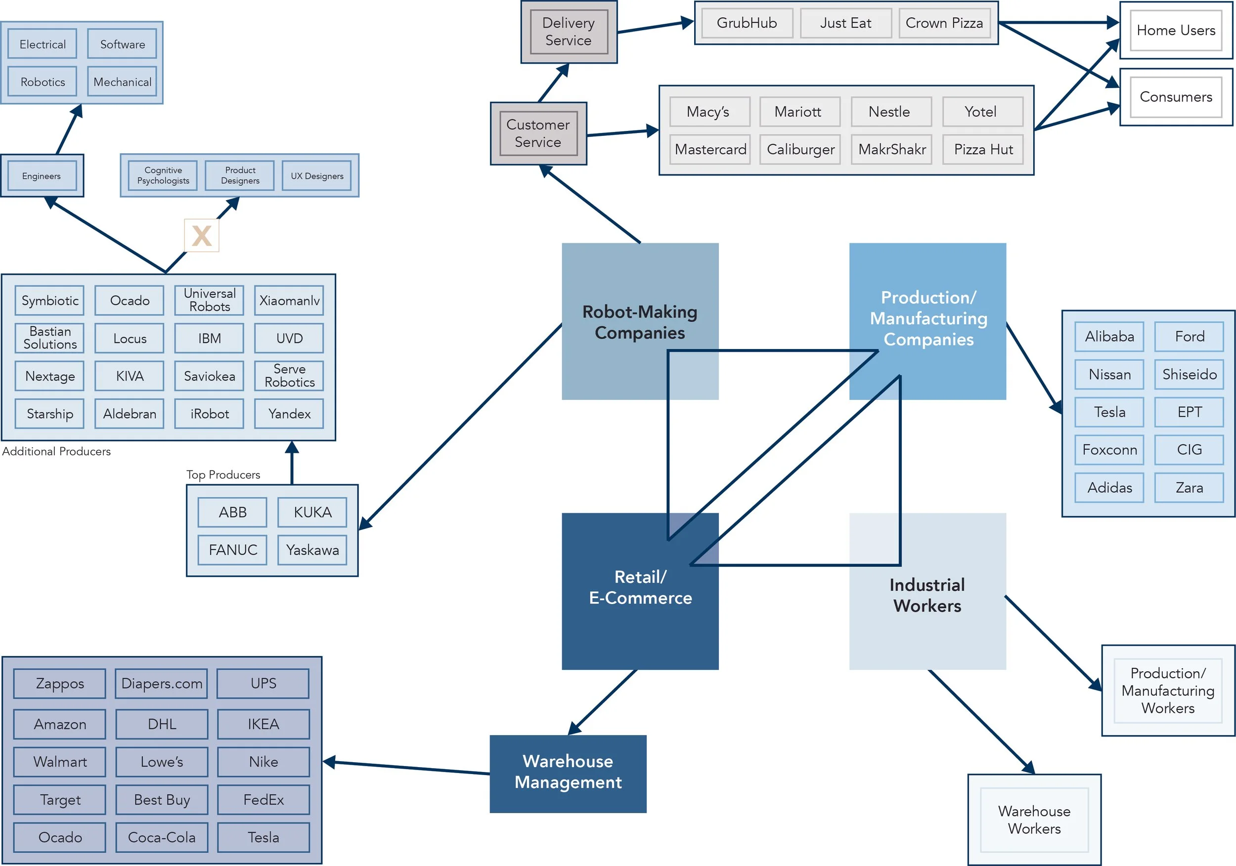
The Rise of Automation

Design Research Book